przez GrzesiekSz-n » 20 cze 2018, o 17:16
Cześć.
Kupiłem 5 metrów, zostało chyba z 1 metr. To tanie jak barszcz, około 2zł/metr.
Tak - skrętka z 6-ciu drutów.
Poczytaj moje posty powyżej i strona 9 - opisałem wszystko dokładnie.
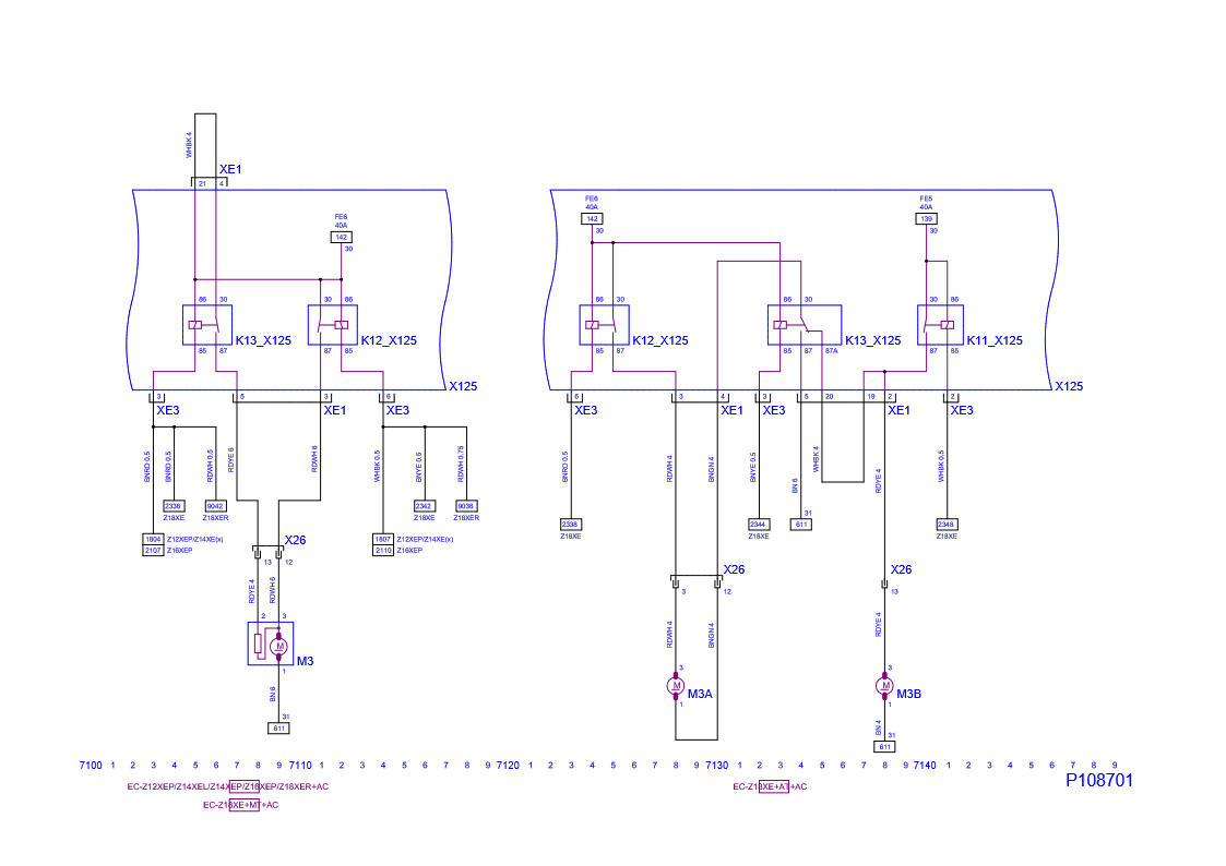
Prawdopodobnie masz 2 biegi.
Na załączonym schemacie 3 biegi występują w jednym z typów z silnikiem 1,8, ale tam są dwa wentylatory.
Twojego oznaczenia co prawda nie ma na schemacie, ale jeżeli masz jeden wentylator, to na 99% ma 2 biegi.
(możesz to sobie sprawdzić - rozepnij kostkę połączeniową i na uruchomionym silniku sprawdź próbnikiem, gdzie pojawi się napięcie)
- Załączniki
-

- Astra H - schemat (png) poł. went. chłodnicy.png (57.56 KiB) Przeglądane 22825 razy